Skip to content Skip to sidebar Skip to footer

How To Find Factorial : How to calculate the factorial of numbers?

How To Find Factorial : How to calculate the factorial of numbers?. The factorial of a positive integer n, which is denoted as n!, is the product of all positive integers less than or equal to n. How to calculate the factorial of numbers? = 4 x 3 x 2 x 1 = 24. = 7 × 6 × 5 × 4 × 3 × 2 × 1 = 5040. We usually say (for example) 4!

≈ √2πn ⋅ (n e)n where e = 2.71828…. As 4 factorial, but some people say 4 shriek or 4 bang. How do you write a factorial? = 5 x 4 x 3 x 2 x 1 = 120; There can be three approaches to find this as shown below.

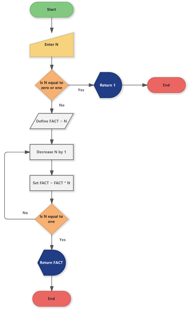
Dart Program To Find Factorial Of A Number Recursively Codevscolor
Dart Program To Find Factorial Of A Number Recursively Codevscolor from www.codevscolor.com
As 4 factorial, but some people say 4 shriek or 4 bang. !) says to multiply all whole numbers from our chosen number down to 1. How to calculate the factorial of numbers? The formula to find the factorial of a number is. For an integer n ≥ 1, the factorial representation in terms of pi product notation is: What is the equation for factorial? The factorial of a positive integer n, which is denoted as n!, is the product of all positive integers less than or equal to n. How do you write a factorial?

The factorial of a positive integer n, which is denoted as n!, is the product of all positive integers less than or equal to n.

= 4 × 3 × 2 × 1 = 24. For an integer n ≥ 1, the factorial representation in terms of pi product notation is: How do you write a factorial? = 7 × 6 × 5 × 4 × 3 × 2 × 1 = 5040. We usually say (for example) 4! The factorial of a positive integer n, which is denoted as n!, is the product of all positive integers less than or equal to n. ≈ √2πn ⋅ (n e)n where e = 2.71828…. Using a for loop we can use a for loop to iterate through number 1 till the designated number and keep multiplying at each step. See full list on wikihow.com How to calculate the factorial of numbers? Aug 23, 2019 · the factorial is always found for a positive integer by multiplying all the integers starting from 1 till the given number. As 4 factorial, but some people say 4 shriek or 4 bang. 0 factorial is a definition:

Aug 23, 2019 · the factorial is always found for a positive integer by multiplying all the integers starting from 1 till the given number. = 4 × 3 × 2 × 1 = 24. See full list on wikihow.com How do you write a factorial? What is the equation for factorial?

Factorial Program In Python Python Program To Find The Factorial Of A Number
Factorial Program In Python Python Program To Find The Factorial Of A Number from d1m75rqqgidzqn.cloudfront.net
How to calculate the factorial of numbers? Using a for loop we can use a for loop to iterate through number 1 till the designated number and keep multiplying at each step. What is the equation for factorial? See full list on wikihow.com Aug 23, 2019 · the factorial is always found for a positive integer by multiplying all the integers starting from 1 till the given number. See full list on wikihow.com You can use factorials to find the number of ways in which (n) objects can be arranged. ≈ √2πn ⋅ (n e)n where e = 2.71828….

0 factorial is a definition:

Aug 23, 2019 · the factorial is always found for a positive integer by multiplying all the integers starting from 1 till the given number. !) says to multiply all whole numbers from our chosen number down to 1. The factorial of a positive integer n, which is denoted as n!, is the product of all positive integers less than or equal to n. The formula to find the factorial of a number is. As 4 factorial, but some people say 4 shriek or 4 bang. {1,2,3,4}, {2,1,3,4}, {2,3,1,4}, {2,3,4,1}, {1,3,2,4}, etc. There is exactly 1 way to arrange 0 objects. How do you calculate factorial function? 0 factorial is a definition: We usually say (for example) 4! You can use factorials to find the number of ways in which (n) objects can be arranged. = 7 × 6 × 5 × 4 × 3 × 2 × 1 = 5040. See full list on wikihow.com

As 4 factorial, but some people say 4 shriek or 4 bang. 0 factorial is a definition: You can use factorials to find the number of ways in which (n) objects can be arranged. See full list on wikihow.com = 4 x 3 x 2 x 1 = 24.

Factorial Wikipedia
Factorial Wikipedia from wikimedia.org
What is the equation for factorial? For an integer n ≥ 1, the factorial representation in terms of pi product notation is: How to calculate the factorial of numbers? = 4 × 3 × 2 × 1 = 24. Jun 29, 2015 · rewriting the factorial as the gamma function and stirling's approximation we get what i think is the closest possible approximation that you could do by hand: {1,2,3,4}, {2,1,3,4}, {2,3,1,4}, {2,3,4,1}, {1,3,2,4}, etc. See full list on wikihow.com Using a for loop we can use a for loop to iterate through number 1 till the designated number and keep multiplying at each step.

See full list on wikihow.com

See full list on wikihow.com ≈ √2πn ⋅ (n e)n where e = 2.71828…. = 4 x 3 x 2 x 1 = 24. See full list on wikihow.com = 7 × 6 × 5 × 4 × 3 × 2 × 1 = 5040. Aug 23, 2019 · the factorial is always found for a positive integer by multiplying all the integers starting from 1 till the given number. = 5 x 4 x 3 x 2 x 1 = 120; Using a for loop we can use a for loop to iterate through number 1 till the designated number and keep multiplying at each step. Jun 29, 2015 · rewriting the factorial as the gamma function and stirling's approximation we get what i think is the closest possible approximation that you could do by hand: The formula to find the factorial of a number is. What is the equation for factorial? You can use factorials to find the number of ways in which (n) objects can be arranged. 0 factorial is a definition: